Manufacturing

Manufacturing

Quality

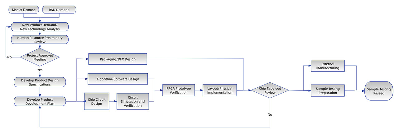
Manufacturing Quality Control Process


Quality


We strictly follow standardized and procedural operation guidelines for quality control. All products must undergo strict inspection before they can leave the factory.

Home

Home

产品

Product

Tel

Tel

关于

About